今天發一個最常用的51單片機的最小工作電路,講述一下具體的電路功能。
這里以89c5x的單片機為例。
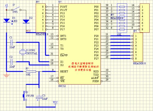
先看我用protel畫好的電路。




這個是我焊接的一個板子,大至按電路焊接,多了一個74573和數碼管
這里的5v電源有兩種獲得方法,一是從電腦的USB接口,(這個在spi下載線的那篇文章有說明)
二是從220v交流電獲得,如何獲得5v電源將在下一文章介紹,今天介紹單片機最小系統。
電路中5v出來我接了一個發光二極管,這里我忘記串聯一個1k的電阻了,大家用的時候不要忘記
用來限流的,否則會燒壞led。我習慣把它接在開關外,這樣能發現電電源是否接反了,不至于發生
電源反接,燒壞電路的危險。
不過夜沒關系,再開關后面我接了一個二極管,防止電源反接,這樣電路不通,也不會發生問題。
供單片機使用的vcc,大家注意,都是從在圖中我標識vcc的地方引出來的,因為那里經過開關可以控制。
晶振電路,晶振我常用11.0592的和22.1184,越高的振頻率,mcu運行越快,這個會在編輯延時程序的
時候體現出來,兩個c1,c2只要在15pf和22pf之間,一般就ok。
reset電路,有很多種,這里介紹這種,我常用。未按下開關時候,reset為低電平,電容充滿電,按下鍵
電容瞬間放電,兩端電壓為0,然后慢慢充電,reset引腳就獲得了一個高脈沖,使得單片機復位。電路元件參數如圖。
p0口眾所周知,異于其他三口,驅動能力很弱,沒有上拉電阻是不行的。一般就是10k的排阻,就ok。
上拉以后,p0輸出1,則電流由上拉電源提供,p0為低,電源電流流入引腳內部。
另外,如果單片機是用來做一個常用的電路來用,我建議像我這樣,在每個引腳焊接一個8針的插槽,
便于擴展使用,很方便,市場有八針八腳的線和槽賣,很好用。
烜芯微專業制造二極管,三極管,MOS管,橋堆等20年,工廠直銷省20%,4000家電路電器生產企業選用,專業的工程師幫您穩定好每一批產品,如果您有遇到什么需要幫助解決的,可以點擊右邊的工程師,或者點擊銷售經理給您精準的報價以及產品介紹
烜芯微專業制造二極管,三極管,MOS管,橋堆等20年,工廠直銷省20%,4000家電路電器生產企業選用,專業的工程師幫您穩定好每一批產品,如果您有遇到什么需要幫助解決的,可以點擊右邊的工程師,或者點擊銷售經理給您精準的報價以及產品介紹

