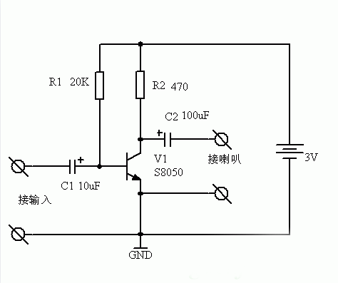
最簡單的三極管音頻放大電路
調節R1大小,使在最大輸出時信號不失真即可,減小R可輸出更大的功率。
如果有萬用表,可將C極電壓調為電源電壓的1/2左右。


圖一 固定偏置 ,電源電壓對偏置電流影響很大
基本的共發射極電路


圖二 偏置接入負反饋,放大倍會變小,電源電壓對偏置電流影響較小。
電壓負反饋接法,適應電壓范圍更寬。
此種屬甲類放大類,效率最低,特點是簡單。低電壓電路中極少采用,因為輸出功率太小,實際多用在功率推動電路,同時放大電壓和電流。
烜芯微專業制造二極管,三極管,MOS管,橋堆等,20年,工廠直銷省20%,1500家電路電器生產企業選用,專業的工程師幫您穩定好每一批產品,如果您有遇到什么需要幫助解決的,可以直接聯系上方的聯系號碼或加QQ,由我們的銷售經理給您精準的報價以及產品介紹
烜芯微專業制造二極管,三極管,MOS管,橋堆等,20年,工廠直銷省20%,1500家電路電器生產企業選用,專業的工程師幫您穩定好每一批產品,如果您有遇到什么需要幫助解決的,可以直接聯系上方的聯系號碼或加QQ,由我們的銷售經理給您精準的報價以及產品介紹

