MOS管的門極驅動電路

1、直接驅動
電阻R1的作用是限流和抑制寄生振蕩,一般為10ohm到100ohm,R2是為關斷時提供放電回路的;穩壓二極管D1和D2是保護MOS管的門極和源極;二極管D3是加速MOS的關斷。

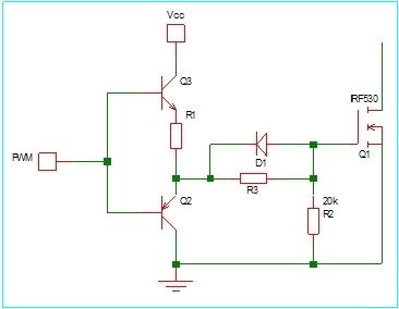
2、互補三極管驅動 當MOS管的功率很大時,而PWM芯片輸出的PWM信號不足已驅動MOS管時,加互補三極管來提供較大的驅動電流來驅動MOS管。PWM為高電平時,三極管Q3導通,驅動MOS管導通;PWM為低電平時,三極管Q2導通,加速MOS管的關斷; 電阻R1和R3的作用是限流和抑制寄生振蕩,一般為10ohm到100ohm,R2是為關斷時提供放電回路的;二極管D1是加速MOS的關斷。

3、耦合驅動(利用驅動變壓器耦合驅動)
當驅動信號和功率MOS管不共地或者MOS管的源極浮地的時候,比如Buck變換器或者雙管正激變換器中的MOS管,利用變壓器進行耦合驅動如右圖:

驅動變壓器的作用:
1. 解決驅動MOS管浮地的問題;
2. 解決PWM信號與MOS管不共地的問題;
3. 一個驅動信號可以分成兩個驅動信號;
4. 減少干擾。
烜芯微專業制造二極管,三極管,MOS管,橋堆等,20年,工廠直銷省20%,1500家電路電器生產企業選用,專業的工程師幫您穩定好每一批產品,如果您有遇到什么需要幫助解決的,可以直接聯系上方的聯系號碼或加QQ,由我們的銷售經理給您精準的報價以及產品介紹
烜芯微專業制造二極管,三極管,MOS管,橋堆等,20年,工廠直銷省20%,1500家電路電器生產企業選用,專業的工程師幫您穩定好每一批產品,如果您有遇到什么需要幫助解決的,可以直接聯系上方的聯系號碼或加QQ,由我們的銷售經理給您精準的報價以及產品介紹

