電容正常運作時是毫無問題的,但有時會遇上電源故障或無法正常運轉的問題。如果這個問題是噪聲,那么有個簡單的解決辦法,只需加入更多的電容即可。但如果這樣也無法解決,究竟是哪出錯了呢?
問題的根源就在于我們理所當然地將電容看為了理想設備,但它們并非如此。這些非預期的結果都是因為內部電阻,或者稱為等效串聯電阻(ESR)。因為其內部構造的材料,電容擁有有限的內部阻值。同樣的還有等效電感(ESL)。
不同種類的電容有著不同的 ESR 范圍。比如電解電容一般比陶瓷電容的 ESR 要高。如今許多應用中,得到電容的等效電阻也成了重要的設計因素之一。本次我們將用 555 定時器和三極管來測量電容的 ESR。


電容 ESR 測量
ESR 測量看起來很簡單,施加恒定電流并測量設備的壓降可以計算出阻值。
如果我們將恒定電流施加到電容上呢?電壓線性增加,最后定值到輸入電壓,這樣的值對計算 ESR 是毫無用處的。
這時候我們要想一下我們在學校里聽到的一句話 -“電容隔直流通交流”
簡化后我們可以將電容理解為高頻下的短路,其容性部分從電路中切斷,而剩下的電壓則施加在內部電阻上。
這一方法的優勢在于如果我們知道信號源內阻時,就不需要了解電流值為多少,因為 ESR 和信號源內阻組成了分壓器,其阻值比例及電壓比例,知道其中三個參數就可以知道剩下的一個參數。
我們用示波器來測量輸入和電容上的波形。
所需元器件
示波器端
555 定時器——CMOS 和三極管的都可以,但高頻的話建議用 CMOS。
100kΩ電位計——用于調整頻率
1nF 電容——控制時間
10uF 陶瓷電容——去耦
功率級:
BC548 NPN 三極管
BC558 PNP 三極管
在選擇三極管的時候需要注意——任何高增益的小信號三極管并能承受大電流(50mA 以上)都可以
560Ω電阻
47Ω輸出電阻——可以選取 10Ω到 100Ω范圍內的電阻
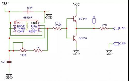
電路圖


ESR 測量電路可以被分為兩個部分,555 定時器和輸出級。
1.555 定時器
555 定時器是一個傳統的非穩態多諧振蕩器,可以產生幾百 kHz 的方波。這個頻率下,近乎所有電容都等同于短路。而 100kΩ的電位計可以讓我們在電容上得到盡可能低的電壓值。
2. 功率級
我們可以將電容直接與 555 定時器相連,但那樣的話我們就必須知道精確的輸出阻抗。
為了解決這一問題,這里我們采用一個推挽輸出級與一個串聯電阻。該電阻來提供輸出阻抗。以下是這個 ESR 測量電路的實物圖。


電容 ESR 的計算
從分壓器等式我們可以得到以下等式:
ESR = (VCAP • ROUTPUT) / (VOUTPUT – VCAP)
其中 ESR 為電容內阻,VCAP 為電容間的信號電壓(于 CAP+點測得),ROUTPUT 為功率級的輸出電阻(47Ω),VOUTPUT 為 A 點測得的輸出信號電壓。
烜芯微專業制造二極管,三極管,MOS管,橋堆等20年,工廠直銷省20%,4000家電路電器生產企業選用,專業的工程師幫您穩定好每一批產品,如果您有遇到什么需要幫助解決的,可以點擊右邊的工程師,或者點擊銷售經理給您精準的報價以及產品介紹
烜芯微專業制造二極管,三極管,MOS管,橋堆等20年,工廠直銷省20%,4000家電路電器生產企業選用,專業的工程師幫您穩定好每一批產品,如果您有遇到什么需要幫助解決的,可以點擊右邊的工程師,或者點擊銷售經理給您精準的報價以及產品介紹

