在電路設計過程中,應用工程師往往會忽視印刷電路板(PCB)的布局。通常遇到的問題是,電路的原理圖是正確的,但并不起作用,或僅以低性能運行。
在本篇文章中,工程師將跟大家介紹如何正確地布設運算放大器的電路板以確保其功能、性能和穩健性。
事件重現
工程師與自己的實習生利用增益為2V/V、負荷為10k、電源電壓為+/-15V的非反相配置OPA191運算放大器進行設計。圖1所示為該設計的原理圖。


圖1 采用非反相配置的OPA191原理圖
工程師指派實習生為該設計布設電路板,同時為他做了PCB布設方面的一般指導(即盡可能縮短電路板的走線路徑,同時將組件保持緊密排布,以減小電路板空間),然后讓他自行設計。
設計過程到底有多難?其實就是幾個電阻器和電容器罷了,不是嗎?
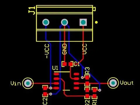
圖2所示為實習生首次嘗試設計的布局。紅線為電路板頂層的路徑,而藍線為底層的路徑。


圖2 首次布局嘗試方案
當時意識到電路板布局并不像自己想象的那樣直觀,工程師覺得應該為實習生做一些更詳細的指導。實習生在設計時完全遵從了他的建議,縮短了走線路徑,并將各部件緊密地排布在一起。但這種布局還可以進一步改善,從而減小電路板寄生阻抗并優化其性能。
他們所做的首項改進是將電阻R1和R2移至OPA191的倒相引腳(引腳2)旁;這樣有助于減小倒相引腳的雜散電容。
運算放大器的倒相引腳是一個高阻抗節點,因此靈敏度較高。較長的走線路徑可以作為電線,讓高頻噪音耦合進信號鏈。倒相引腳上的PCB電容會引發穩定性問題。因此,倒相引腳上的接點應該越小越好。
將R1和R2移至引腳2旁,可以讓負荷電阻器R3旋轉180度,從而使去耦電容器C1更貼近OPA191的正電源引腳(引腳7)。讓去耦電容器盡可能貼近電源引腳,這一點極其重要。如果去耦電容器與電源引腳之間的走線路徑較長,會增大電源引腳的電感,從而降低性能。
他們所做的另一項改進在于第二個去耦電容器C2。不應將VCC與C2的導孔連接放在電容器和電源引腳之間,而應布設在供電電壓必須通過電容器進入器件電源引腳的位置。
圖3顯示了移動每個部件和導孔從而改善布局的方法。


圖3 改進布局的各部件位置
可以加寬走線路徑,以減小電感,即相當于走線路徑所連接的焊盤尺寸。還可以灌流電路板頂層和底層的接地層,從而為返回電流創造一個堅實的低阻抗路徑。圖4所示為終布局。


圖4 終布局
經驗總結
當布設印刷電路板時,務必遵循以下布設慣例:
盡量縮短倒相引腳的連接。
讓去耦電容器盡量靠近電源引腳。
如果使用了多個去耦電容器,將的去耦電容器放在離電源引腳近的位置。
不要將導孔置于去耦電容和電源引腳之間。
盡可能擴寬走線路徑。
不要讓走線路徑上出現90度的角。
灌流至少一個堅實的接地層。
不要為了用絲印層來標示部件而舍棄良好的布局。
烜芯微專業制造二極管,三極管,MOS管,橋堆等20年,工廠直銷省20%,4000家電路電器生產企業選用,專業的工程師幫您穩定好每一批產品,如果您有遇到什么需要幫助解決的,可以點擊右邊的工程師,或者點擊銷售經理給您精準的報價以及產品介紹
烜芯微專業制造二極管,三極管,MOS管,橋堆等20年,工廠直銷省20%,4000家電路電器生產企業選用,專業的工程師幫您穩定好每一批產品,如果您有遇到什么需要幫助解決的,可以點擊右邊的工程師,或者點擊銷售經理給您精準的報價以及產品介紹

