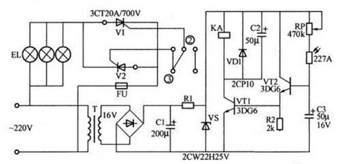
光控開關原理圖(一)
光控開關電路如下圖,主要特點是白天有光照,燈泡不亮,夜晚黯淡無光,電路自動通電,燈泡亮起。
白天在較強光照下,光導管227A(一種光敏電阻)兩端阻值很小,約20~50kΩ,晶體管VT2獲得基極電流而導通,VT1從R2上得到正偏電壓也導通,繼電器線圈KA得電,繼電器的常閉觸電②、③斷開,兩只晶閘管V1和V2沒有觸發信號而不導通,因而燈泡EL不亮。


夜幕降臨時,隨著光照強度下降,光導管227A的阻值不斷增加,最終可達1MΩ左右,VT1因基極電流太小而截止,VT1也相應截止,繼電器KA失電釋放,常閉觸電②、③閉合,晶閘管V1、V2因其兩控制相連而處于雙向導通狀態,電源被接通,照明燈亮。
圖中,電容器C3用于防止夜間瞬時強光干擾引起照明燈熄滅。而當光亮強度在臨界點附件緩慢變化時,易引起繼電器顫動而使燈光閃動,C2可以過濾掉脈沖電流,避免照明燈閃亮。
光控開關原理圖(二)
5V電源,5V繼電器,三極管,光敏電阻,滑變做個光控開關控制繼電器工作電路。


光控開關原理圖(三)


上圖是一個簡單的亮通開關。RP為光控閾值調節電位器,通過它可調節光控靈敏度(下面幾個電路均相同)。白天光線較強,光敏電阻器RG呈低阻值,三極管VT導通,繼電器K吸合,其常開觸點閉合,接通被控電器工作。夜間,光線較暗,RG呈高電阻,VT截止,K釋放,被控電器停止作。


上圖為典型的暗通開關,它利用VT2反相原理將原來的亮通改為暗通。白天RG呈低電阻,VT1導通,其集電極輸出低電平,故VT2截止,K不動作。當夜間光線較暗時,RG呈高電阻,VT1截止,其集電極輸出高電平,VT2導通,K吸合動作,從而實現暗通的操作。


上述兩電路,如果將光敏電阻器RG與電位器RP位置互換,則亮通就變為暗通,暗通則變為亮通。上圖是一個實用的光控延遲開關,工作條件是:需要為RG外面制作一個遮光筒,這樣平時無論外面光線強弱如何,只要無直射光線射入遮光筒,RG均無強光照射而呈高電阻。圖3—圖5電路均有此要求。電路工作過程是:平時RG為高電阻,VT1截止,VT2也同樣截止,K不動作。當用手電筒或激光筆對準遮光筒里的RG照射一下,RG立刻呈低電阻,VT1導通,因VT1導通時其等效電阻很小,C1很快充滿電荷,VT2也導通,K吸合,被控電器工作。停止光照后,VT1雖恢復截止,但Cl所儲存的電荷可通過R向VT2發射結放電,仍能維持VT2保持導通態。Cl電荷隨放電逐漸減少,當不足以維持VT2導通時,VT2即截止,K釋放,被控電器停止工作。電路延遲時間主要由R與C】放電時間常數決定,但VT2的B值對延遲時間影響很大,若B值較小,就限制了R的取值,故要求p值在200以上,VT2最好能采用達林頓復合管。


上圖為雙敏感器光控開關,RG1為“關”敏感器,RG2為“開”敏感器。電路工作過程為:用電簡或激光筆照一下RG2,VT2立刻導通,K吸合,其常開觸點之一K-l閉合對電路自鎖,另一個常開觸點可使被控電器通電工作。需要關機時,只要再照射一下RG1,使VT1迅速導通,VT1的導通就將VT2的基極電位下拉迫使VT2截止,K釋放,被控電器停止工作。VD2的作用是抬高VT2在導通時的基極電位,有利于照射RG1的關機操作。VD2如改用發光二極管,還能起到開關機狀態指示。


上圖是單敏感器光控開關,用激光筆或電筒照射時能實現點按一下“開機”,長按一下“關機”的操作。工作過程是:對RG短暫照射一下,VT1導通,電流一路經VT1、VD1、R2注入VT3基極,使VT3迅速導通,K動作吸合,其一個常開觸點K-l閉合對電路自鎖,另一個常開觸點可使被控電器通電,實現“開機”操作。電流另一路經VT1、Rl向Cl充電,使Cl兩端電位上升,但由于RG受光照射時間很短,Cl兩端電位不可能上升到VT2的開門電平,故對電路無影響。需要關機時,只要照射RG的時間稍長些,使C1兩端電位升至0.65V左右,VT2即導通,使VT.3的基極電位下拉,迫使VT3截止,K釋放,所有常開觸點跳開,從而實現“關機”操作。VD3的作用與圖4中的VD2相同,也可用發光二極管代替。
烜芯微專業制造二極管,三極管,MOS管,橋堆等20年,工廠直銷省20%,4000家電路電器生產企業選用,專業的工程師幫您穩定好每一批產品,如果您有遇到什么需要幫助解決的,可以點擊右邊的工程師,或者點擊銷售經理給您精準的報價以及產品介紹
烜芯微專業制造二極管,三極管,MOS管,橋堆等20年,工廠直銷省20%,4000家電路電器生產企業選用,專業的工程師幫您穩定好每一批產品,如果您有遇到什么需要幫助解決的,可以點擊右邊的工程師,或者點擊銷售經理給您精準的報價以及產品介紹

