啟動時的輸出短路故障、過載、其他故障、以及高電容負載會嚴重損傷或降低輸入電源,破壞負載。負載本身對于電壓的要求也許會很嚴格,甚至需要高于主輸入電源的更高的電壓。這些條件和需求可能會導致輸入的電源被過度設計或負擔過重,尤其是在提升負載時。與用于高電壓負載的升壓轉換器共同面臨的問題是,它會提供機制以保護下游電路。這是由于從輸入到輸出的固有通路徑加劇了主供應的壓力,降低了系統的可靠性,特別是在故障或過載的條件下。
在某些系統中,負載需要輸入電壓高于主電源所能提供的電壓。低壓電池供電類系統就是其中之一。具有固定總線電源(此電源可以提供在長電纜和通信系統上運用的高效功率放大器)的工業用系統往往會需要一個來自寬輸入電壓范圍DC/DC穩壓器的升壓。
升壓電源具有某些系統優勢。在具有大型線束的系統中,高壓可以降低傳送總功率所需要的線規。通過深入研究48V電池,汽車行業一直在分析昂貴且笨重的電纜連接所帶來的問題。諸如RF發射器等具有高功率放大器的系統在使用由更高電源電壓供電運行的全新晶體管時效率更高,輸出功率密度更大。某些關鍵系統需要通過電容能量儲存來保存電能,而這就需要在一個更高電壓上保持更少的電容值 (E = 1/2*C*V2)。升壓保持電路可以使解決方案的尺寸更小。
如果不考慮升壓轉換器的自然限制,系統可靠性會降低同時成本會增加,從而會導致系統其它部件的過度設計。升壓電路具有一個從輸入到輸出的自然導通路徑(圖1)。即使這個轉換器是關閉的,電流也可以通過升壓二極管或同步功率FET的體二極管流至輸出。


(a) 異步升壓


(b) 同步升壓
如果負載是重電容,由于升壓轉換器無法提供任何的負載隔離,主電源或電池必須能夠耐受住勵磁涌流的負擔。
如果沒有單獨的限流機制,主電源會被過度設計。在報警系統等需要后備電池的系統中,無限地汲取電流會影響電池的可靠性,因此系統也許會需要一個更大的電池。甚至預料之中的重負載條件也會使有限電源(比如說一個電池)的系統電壓軌上的電路斷電,并產生意外的系統重啟。通過一個共用電源總線供電的模塊化系統也會在啟動時存在風險。在沒有勵磁涌流限制或與之配合的加電排序時,這個電源總線會根據最大電源電流的能力限制可允許模塊的數量。
諸如過載時出現的電機堵轉等,負載故障會汲取強電流。噴射器內使用的螺線管是另外一個經常會出現短路故障的負載。帶電機的可插拔模塊也許需要一個升壓電壓軌(由主系統提供)在可拆卸組裝內節省空間和成本,不過也有可能會在熱插拔情況下從主電源汲取過多的電流。一個未受保護的升壓轉換器不具備緩解這些風險的條件;它只是將這些負擔經上游電路傳至電源。設計人員經常通過主電源的過度設計和過度使用來解決這個問題,但是我們完全可以通過簡單的限制和保護技巧在升壓負載出現故障時也能夠節省系統成本、增加可靠性。
保護方法


圖2. 使用一個NTC熱敏電阻實現的無源勵磁涌流限制。
最簡單的限流機制是采用一個負溫度系數 (NTC) 熱敏電阻(圖2)。由于在冷卻時出現高阻抗,NTC在開始啟動時限制勵磁涌流。其自身功率耗散所導致的自發熱可使阻抗下降,從而能夠使更多的電流流過。這個方法的優勢在于簡便易行且成本低廉。然而,在惡劣條件下使用這個方法會帶來某些缺點。比如,在汽車發動機艙等溫度大幅變化的環境內,會出現使NTC初始阻抗降低的高環境溫度;此外,如果不仔細管理整個環境運行條件,就會導致過多的勵磁涌流。如果出現重新啟動的情況,NTC器件溫度也許會在下一次加電之前尚未冷卻。在輸出電容完全放電時,由于散熱速度較慢,NTC對于勵磁涌流的限制會變到最低。此外,如果負載出現短路故障,NTC將無法限制比所選標稱運行條件高的電源電流。最后,NTC方法對于單一功能保護有效,但是由于使用的是無源組件,這個方法也會受到某些限制。

圖3. 使用熱插拔的有源勵磁涌流限制。
選擇像MOSFET這樣的主動限制裝置需要一個勵磁涌流限制控制器的控制電路,它也被稱為熱插拔控制器或電子熔絲。這是一個位于升壓控制器之前的附加集成電路 (IC),很多此類的控制器(圖3)特有包含電流和電壓環路的可編程涌入限制,旨在確保MOSFET保持在安全工組區 (SOA) 內的同時,控制涌入率。SOA用于監視維持關鍵保護器件的長期可靠性。此外,涌入控制器會具有兩個電流閥值:一個用于規范涌入限制,第二個是在嚴重過流情況下用于完成斷路器功能。這種方式的一個明顯優勢就是你能夠實現它的先進保護特性;然而,通常來說,這個解決方案的成本和復雜度要高于無源方法。
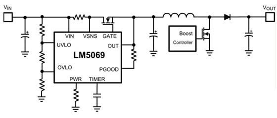
第三個保護選項是一個具有集成涌入限制控制的升壓控制器。這個方法仍然需要將一個附加的MOSFET用作保護器件,因為升壓的高端元件(一個續流二極管或同步MOSFET)無法反向。然而,如圖4所示,與熱插拔控制器方法相比,將升壓和保護控制集成在一個IC中有助于降低解決方案復雜度和尺寸,同時也提供了很多其它保護特性。

圖4. 支持集成勵磁涌流限制的升壓控制器。
為最壞的情況選擇MOSFET
為確保實現穩健耐用的解決方案,任何的限制方法都需要縝密的設計,對于功率耗散器件更是如此。當使用一個MOSFET時,一定要注意器件的安全工作區,設定電流是其中一個需要考慮的參數。在進行MOSFET選型時,需要考慮切斷電壓(漏/源電壓)的峰值,以及它將處于極端組合條件下的時間長度。
根據系統設計需要,通過計算保護器件在涌入、輸出短路和突然電路斷開情況下,在保護器件上出現的峰值能量,下面的方程式將有助于選擇一個具有足夠雪崩能量額定值的MOSFET。
針對涌入考慮的充電能量為:

在這里
EINRUSH = 以焦耳 (J) 為單位的輸出電容器充電能量。
COUT = 以法拉 (F) 為單位的最大輸出電容值。
VINMAX = 以伏特 (V) 為單位的最大輸入電源電壓。
雖然在最差的情況下輸出電容器充電電流與出現短路時的情況相類似,MOSFET真正的短路故障情況的要求會更加嚴格。MOSFET能夠耐受的短路能量取決于:

在這里:
ESHORT = 以焦耳 (J) 為單位的短路保護能量。
IINRUSH(TH) = 以安培 (A) 為單位的勵磁涌流限制閥值。
tDELAY = 以秒 (s) 為單位的延遲時間。
所選保護控制器也許具有一個故障安全斷路器的電流閥,從而觸發瞬時輸入斷開。斷路器的能量計算與短路情況下相類似,不過,保護控制器會設定一個不同的電流閥值。MOSFET上有可能出現的最差情況能量由控制器的響應或延遲時間計算得出。
在這里:

ECIRCUIT_BREAKER = 以焦耳 (J) 為單位的斷路器保護能量
ICIRCUIT_BREAKER(TH) = 以安培 (A) 為單位的斷路器閥值電流
需牢記的一點是,雖然將MOSFET用于保護功能可實現對涌入或故障情況的快速響應,但是你應該在MOSFET的輸出端上執行一個適當的電壓緩沖,以確保用于保護功能的器件不會使下游電路出現問題。在升壓電路中,保護器件之后出現的第一個直插式組件是原邊電感器。續流二極管可以管理保護MOSFET與電感器之間的任何電壓振鈴,它只有在保護開關迅速關閉時才會導電,特別是在斷路器位于電感器左側時(圖5)。

圖5. 輸入過壓瞬態抑制電路。
其它保護特性
在選擇一個保護控制器時,你也許還需要考慮另外一個特性,那就是重試定時器,也被稱為打嗝模式。如果設備經歷了一個間斷過流故障能夠自動重試,且無需整個系統重新啟動的話,這對于整個系統是有好處的。該模式能使保護控制器打開MOSFET,并且在特定的時間長度內等待故障被消除,然后通過初始化涌入控制序列來重試。如果故障仍然存在,控制器也許會無限次的重試,或者在特定的重試次數后鎖存。
將一個MOSFET用作保護器件的第二個優點就是可以實現簡單的輸入過壓保護電路 (/)。通過將一個合適的齊納二極管連接至MOSFET的柵極,FET的柵源電壓受到二極管的鉗制后,會使得MOSFET在源極電壓增加時被拉回至歐姆運行方式。這個二極管的擊穿電壓設定了有效的輸出電壓鉗位值。當MOSFET在歐姆區域內運行時會作為一個線性穩壓器,不過有一點需要注意,那就是最大允許鉗制時間將受到MOSFET屬性的限制。
烜芯微專業制造二極管,三極管,MOS管,橋堆等20年,工廠直銷省20%,上萬家電路電器生產企業選用,專業的工程師幫您穩定好每一批產品,如果您有遇到什么需要幫助解決的,可以點擊右邊的工程師,或者點擊銷售經理給您精準的報價以及產品介紹
電話:18923864027(同微信)
QQ:709211280烜芯微專業制造二極管,三極管,MOS管,橋堆等20年,工廠直銷省20%,上萬家電路電器生產企業選用,專業的工程師幫您穩定好每一批產品,如果您有遇到什么需要幫助解決的,可以點擊右邊的工程師,或者點擊銷售經理給您精準的報價以及產品介紹

