自激式開關穩壓電源是一種利用間歇振蕩電路組成的開關電源,也是廣泛使用的基本電源之一。
自激式開關電源中的開關管起著開關及振蕩的雙重作從,也省去了控制電路。電路中由于負載位于變壓器的次級且工作在反激狀態,具有輸入和輸出相互隔離的優點。這種電路不僅適用于大功率電源,亦適用于小功率電源。
市面上的隔離電源非常的多,對于一些低成本的電源很多都是用反激來做的,隨技術的更新,一些小功率電源都是用集成芯片做的,現在集成的芯片成本都非常的便宜,但是還是有很多的工程師在用自激式的電源,那對于自激式電源的特點有哪些呢?

自激式開關電源的特點
1、自激式開關電源結構簡單,都是一些三極管、二極管、電容搭這些基礎的器件搭建而成,生產制造成本低廉。不需要芯片控制,對于目前的很多的芯片都買不到的情況下,可能有很多的工程師會想到用自激式的方式來做電源。
2、自激式開關電源的脈沖信號是通過變壓的繞組自激振蕩產生的,這一種方式產生的脈沖它的頻率是不固定的,隨輸入電壓和負載變化而變化,輕載時開關頻率較高或間歇振蕩,滿載時頻率會自動降低,這里有點像它激式的PFM控制方式。
3、自激式開關電源在占空比D發生改變時,開關管的集電極電流與電壓相對值發生變化,因此占空比的變化范圍較小,一般設計的時候占空比小于50%。
4、自激式開關電源在搭建電路的時候也是可以具備一定的自保護功能,比如負載過重的時候,原邊繞組的電流過的,通過檢測限流電阻的大小來關閉主功率管的基極,因此保護電路比較簡單,這是自激式開關電源的一大優點。
5、自激式開關電源因為隨頻率變化而變化,在功率大的時候電源穩定性很差,可靠性不高,我們想下自激式的電源都是一些三極管搭建的,三極管的一些特性隨溫度的變化而變化,這就導致了電源一致性很差。所以一些大功率的都比用自激式的方式。
以上的特點是自激開關電源所以具有的,自激式電源的優勢就是結構簡單成本低,用幾個三極管就可以搭建而成。
但是現在自激式開關電源越來越少了,這是因為很多國產的芯片制造商都能造出比自激式電源更簡單便宜的芯片,外圍電路可能就是幾個電阻電容,電路非常簡單,可靠性方面要比自激式電源好很多,在設計上面比自激式的電源要簡單,這就導致了自激式電源成本低,器件少結構簡單的優勢蕩然無存。所以一些小功率電源都轉向了用集成式的芯片。
下面我們就自激式電源的工作方式簡單的介紹下:

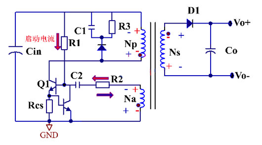
1、啟動的時候,R1上面流過啟動電流讓Q1基極有電流流過,這樣Q1的CE之間會導通,變壓器的原邊繞組加有輸入電壓,因為有電流流過而產生了自感,這樣Np產生是上正下負的電壓,如圖上紅色標識。
2、根據同名端電壓相同,輸出繞線產生了上負下正的電壓,二極管反偏截止,輸出繞組沒有電流流過。
3、而輔助繞組的產生了上正下負的壓,這個電壓通過R2給C2充電,電流回路流過Q1的基極,使Q1的基極電流變大,這樣加速了Q1的導通。
4、當Q1導通一段時間后,Np繞組的電流增大到一定電流后,在Rcs上面產生的壓降能使Q2的基極導通,這樣Q2的CE之間導通,Q2導通后Q1的基極電流開始下降,這樣集電極電流開始變小,原邊繞組Np電感為了阻止電流變小就會產生反向電動式,這樣就會產生上負下正的電壓,這時候輔助繞組Na也產生了上負下正的電壓,這樣R2就變成了給C2放電了,同時也減小了Q1的基極電流,加速關斷Q1。
5、輸出繞組D1這個時候導通,變壓器釋放能量,給負載提供能量并且給輸出電容充電。等繞組的電流放完后,繞組再次振蕩產生新的周期,這就是整個自激的過程。
電話:18923864027(同微信)
QQ:709211280
〈烜芯微/XXW〉專業制造二極管,三極管,MOS管,橋堆等,20年,工廠直銷省20%,上萬家電路電器生產企業選用,專業的工程師幫您穩定好每一批產品,如果您有遇到什么需要幫助解決的,可以直接聯系下方的聯系號碼或加QQ/微信,由我們的銷售經理給您精準的報價以及產品介紹

