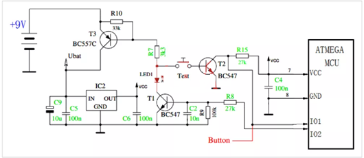
單片機供電電路
分析一個經典的單片機供電電路,電路的原理圖如下圖所示:

在電路上電之前。開關"TEST"斷開,單片機也沒有通過VCC加電。此時,T1的基極通過R9(100k)接地,處于截止狀態。T3的基級電阻R7所連接的Test,T1都處于截止狀態,所以T3也處于截止狀態。
電源+9V被T3隔離,沒有加載穩壓芯片IC2上,IC2的輸出VCC保持低電平。

按動按鈕“TEST”啟動電路,T3的基極通過R7,Test,T2的b-e接地,從而使得T3導通。此時+9V通過T3加到IC2穩壓芯片。IC2輸出VCC是加到單片機上。
單片機工作后,通過IO2輸出高電壓,通過R8使得T1導通。此時即使Test松開,T3的基極也可以通過R7,LED1,T1接地,實現電源自鎖打開。


之后,單片機軟件可以來使得IO2端口重新變成低電平,使得T1截止,進而使得T3截止。
可以根據IO1端口,讀取T2的開關狀態,進而判斷用戶是否按動功能鍵。判斷用戶按動Test之后,等到用戶釋放Test之后,便可以將IO2置低電平。
也可以根據軟件功能,實現自動延遲掉電,進而減少對供電電源的消耗。
電話:18923864027(同微信)
QQ:709211280
〈烜芯微/XXW〉專業制造二極管,三極管,MOS管,橋堆等,20年,工廠直銷省20%,上萬家電路電器生產企業選用,專業的工程師幫您穩定好每一批產品,如果您有遇到什么需要幫助解決的,可以直接聯系下方的聯系號碼或加QQ/微信,由我們的銷售經理給您精準的報價以及產品介紹

