一般的單片機供電電壓是3.3V或者5V供電,輸出的電平也是在3.3V或5V電壓,如果要想去控制一個更高電壓的外設設備,那么就需要外加其他驅動,來間接控制。
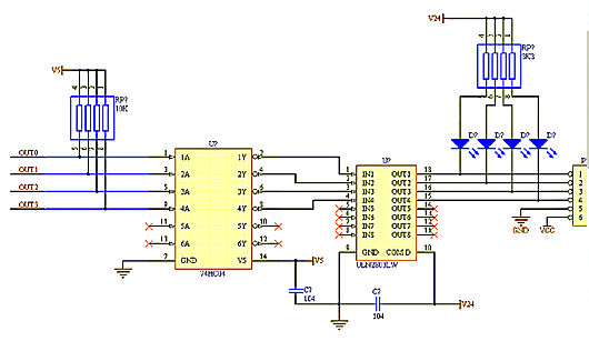
74HC04+ULN2803驅動電磁閥
一個74HC04+ULN2803驅動電磁閥,單片機初始化的時候,所有管腳都是拉高的,需要輸出的時候,OUT1-OUT3變成低電平,經74HC04反向后變成高電平,再經ULN2803反向放大后,又變成了低電平,最后的輸出變成了低電平,成功驅動電磁閥;
在這里74HC04的主要作用是反向,而2803在反向的同時,也將單片機的驅動能力大大提高了,因為一般單片機的IO口驅動電流最大是20毫安左右,而2803的驅動能力可以達到幾百毫安。

用光耦替代了74HC04,此處用光耦既起到了反向作用,又起到了隔離的作用,而2803依然是反向+放大。

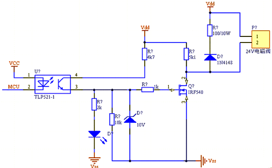
MOS管驅動電路
用了個場效應管IRF540驅動電磁閥,其驅動能力遠遠大于2803,IRF540是電壓驅動型,MCU輸出一個低電平,三極管8550導通,使得IRF540的G極獲得一個5V的電壓,IRF540導通,進而電磁閥開始工作;
1N4007以后與他串聯的電阻,起到續流保護作用。

光耦隔離
這個電路是對前一個電路的改進,因為前一個電路的IRF540 的G極電壓是5V,而如果大家看過IRF540的使用手冊就不難發現,IRF540 的最佳觸發電壓是10V左右,也就是說,只有當IRF540 的G極電壓達到10V左右的時候,其導通才接近飽和,也就是其驅動能力達到最大。

總結一下,如果是要驅動小功率的電磁閥,可以參考前兩個電路;而如果是要驅動高速及大功率的電磁閥,后兩個電路或許更適用,當然,大家在設計的時候還需要考慮成本等綜合因素。
〈烜芯微/XXW〉專業制造二極管,三極管,MOS管,橋堆等,20年,工廠直銷省20%,上萬家電路電器生產企業選用,專業的工程師幫您穩定好每一批產品,如果您有遇到什么需要幫助解決的,可以直接聯系下方的聯系號碼或加QQ/微信,由我們的銷售經理給您精準的報價以及產品介紹
聯系號碼:18923864027(同微信)
QQ:709211280

