正激式開關電源和反激式電源最明顯的區別就是變壓器,在反激式開關電源中,我們知道變壓器主要起的作用就是儲存能量,類似于一個電感;
而在正激式開關電源中,變壓器起的是傳輸能量的作用,當然反激式和正激式的重要區別是使用的場合,反激式一般我們使用在20~100W的小功率開關電源線路中;而正激式開關電源我們可以使用于50~250W的低壓。大電流開關電源。
設計一個正激式開關電源,首先提出需求,然后根據具體情況來進行設計,那我們就以一款簡單的5.5V/20A的來作為例子說明一下正激式開關電源的設計流程和各個參數的計算。
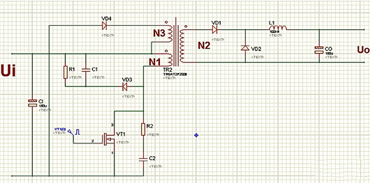
簡易圖紙如下圖所示:

首先我們要明確電源的一些技術指標:輸入電壓:Vin=220V;電壓變化范圍:106~235V;輸入頻率:f=50Hz;輸出電壓:Uo=5.5V;滿載電流:Io=20A;輸出功率Po=110W。
我們由工作的頻率可以計算出電源的周期T=1/f=5uS;對于正激式開關電源,我們一般占空比的范圍為40%~45%之間,那我們就選擇45%來計算,可以得到最大導通時間Ton(max)=5*0.45=2.25uS。
接著我們要計算變壓器的二次繞組輸出電壓和匝數比,從上圖的簡易圖我們可以看出在開關管導通時,變壓器二次繞組電壓U2等于輸出電壓Uo加上電感消耗電壓UL再加上二極管VD1消耗的電壓UF,所以我們可以簡單的將變壓器二次繞組的輸出最低電壓寫成:
U2(min)=(Uo+UL+UF)*T/Ton=(5.5+0.3+0.5)*5/2.25=14V。
由于正激式變壓器只起到傳輸能量的作用,所以我們可以認為一次繞組繞組N1和二次繞組N2的比值等于變壓器的一次繞組電壓U1和二次繞組U2的比值,可以寫成N=U1/U2;
根據我們的上面的輸出電壓范圍在106V~235V之間,我們可以得到U1=200~350V;所以我們可以取U1(min)=200V,所以N=200/14=14.3。
由N=U1(min)/U2(min)及U2(min)=(Uo+UL+UF)*T/Ton我們可以得到N=U1(min)*D(max)/(Uo+UL+UF);
又因為變壓器的一次繞組匝數N1和磁通密度之間存在以下關系:N1>=(U1(min)*Ton(max)*10000)/(Bm*S);
根據輸出功率與磁芯尺寸之間的關系,我們選擇EI-28磁芯;其有效橫截面積S=85平方毫米;磁通密度在100°C下時Bm=3000高斯,但是因為我們設計的電源是正激式,屬于單向激勵,所以要預留磁復位的余量,所以我們取Bm=2000高斯。
將數據代入上式中,我們可以得到N1=26.5,我們取27匝,根據N2=N1/N得到N2=2匝;。
再根據計算出來的匝數,我們可以得到準確占空比D(max)=(Uo+UL+UF)*N/U1(min)=(5.5+0.5+0.3)*13.5/200=42.5%;
也就是說變壓器的一次繞組N1=27,二次繞組N2=2;電源最大占空比D(max)=0.425;開關管最大導通時間Ton(max)=2.1uS;二次繞組輸最低電壓U2(min)=14.8V。
接下來就要計算輸出電感L1電感量L=[【U2(min)-(UF+Uo)】*Ton(max)]/IL;因為輸出電流Io=20A;一般我們選擇的流過電感的電流IL為輸出電流Io的10%~30%;
我們取中間值20%,那么流過電感的電流IL=0.2*20=4A;將4A代入上式,可以算出電感量L=(14.8-0.5-5.5)*2.1/4=4.6uH。
〈烜芯微/XXW〉專業制造二極管,三極管,MOS管,橋堆等,20年,工廠直銷省20%,上萬家電路電器生產企業選用,專業的工程師幫您穩定好每一批產品,如果您有遇到什么需要幫助解決的,可以直接聯系下方的聯系號碼或加QQ/微信,由我們的銷售經理給您精準的報價以及產品介紹
聯系號碼:18923864027(同微信)
QQ:709211280

