bat54c參數
直流反向耐壓(Vr): 30V
平均整流電流(Io): 200mA
正向壓降(Vf): 1V @ 100mA
反向電流(Ir): 2μA @ 25V
bat54c工作原理:


這是一個多電源供電的電路:
Vcc是正常供電電源(如5V,由市電變換得到),電壓大于(Vcc1-Vf),正常供電時二極管不導通;Vcc1是電池供電電源,當Vcc撤掉時,DD1(上邊的二極管)導通,由Vcc1供電;
當電池Vcc1耗盡或更換電池時(Vcc1低于3.6V-Vf),由3.6V電源供電,做數據保護之用。
bat54c電平轉換電路
5V轉3.3V


當5V端信號為低電平時,R4不導通,Q5基極高電平,Q5導通,Q5的集電極被拉低,3.3V端被拉低。R6在Q5導通時起到限流作用。
優(yōu)勢:
便宜:三極管容易常見并且容易采購,價格低廉。
驅動能力強:驅動能力取決于三極管,可以做到數十mA;
劣勢:
速度:兩級三極管屬于電流驅動型,加上電路和寄生電容,轉換后的波形不是十分理想。一般只能用于100K以內的信號轉換。
器件多:同相轉換需要2個三極管以及配套的電阻,多路轉換時占用空間較多。
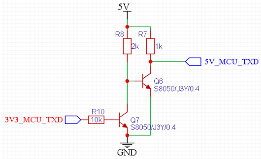
3.3V到5V

〈烜芯微/XXW〉專業(yè)制造二極管,三極管,MOS管,橋堆等,20年,工廠直銷省20%,上萬家電路電器生產企業(yè)選用,專業(yè)的工程師幫您穩(wěn)定好每一批產品,如果您有遇到什么需要幫助解決的,可以直接聯(lián)系下方的聯(lián)系號碼或加QQ/微信,由我們的銷售經理給您精準的報價以及產品介紹

〈烜芯微/XXW〉專業(yè)制造二極管,三極管,MOS管,橋堆等,20年,工廠直銷省20%,上萬家電路電器生產企業(yè)選用,專業(yè)的工程師幫您穩(wěn)定好每一批產品,如果您有遇到什么需要幫助解決的,可以直接聯(lián)系下方的聯(lián)系號碼或加QQ/微信,由我們的銷售經理給您精準的報價以及產品介紹
聯(lián)系號碼:18923864027(同微信)
QQ:709211280

