運算放大電路在電子設計中非常非常常見,很多電路設計都需要運算放大電路。下面介紹一下運算放大電路的使用及其注意事項。在進行信號放大的時候,我們需要將信號放大或者縮小,這時我們可以用比例放大電路來實現。下面是LM324的使用電路圖:
下面為雙電源供電,單電源供電后面講到
反相比例放大電路


說明:R4=R1//R2這里R4是平衡電阻,電路的放大倍數為-(R2/R1)。此電路的輸入電阻較小
Ri=R1,Ro=0
同相比例放大電路


說明:R4=R1//R2這里R4是平衡電阻,電路的放大倍數為 1+R2/R1。此電路的輸入電阻很大
Ri= ∞ ,Ro=0
注意:上面的所有電路反饋網絡都在反相輸入端,因為之后加載到反相輸入端才能構成負反饋電路,如果加載在同相端,則構成的是正反饋電路,這樣輸出就不是線性放大的,而是構成了比較器。例如:


如果構成了正反饋,則輸出為方波


下面講解單電源供電
如果是單電源供電
對于同相比例放大電路,輸入只能是大于零的電壓,小于零的電壓將輸出0(低電平)
對于反相比例放大電路,無論輸入什么信號,輸出都是零
下圖給出說明
同相比例放大電路:


反相比例放大電路:


可以看到,如果采用雙電源電路圖直接接單電源,輸出波形會出問題,因此,我們必須修改電路來使其工作在單電源供電下仍能正常工作。
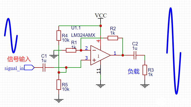
對于同相比例放大電路來說,輸入負電壓部分沒喲輸出,因此我們要讓輸入負電壓時輸入到運放中仍然為正,為此我們需要在同相輸入端疊加一個直流分量,這樣就可以與來自負電壓抵消,為了使正負電壓對稱,通常疊加分量取電源電壓的一般,這樣我們現在就可以設計此電路


圖中耦合電容的作用的消除直流分量輸出,因此耦合電容應選取無極電容,例如膽電容,陶瓷電容等等。
對于反相放大電路來說,原理也是一樣的,只需要在同相輸入端加上一個直流分量來抵消輸入。
〈烜芯微/XXW〉專業制造二極管,三極管,MOS管,橋堆等,20年,工廠直銷省20%,上萬家電路電器生產企業選用,專業的工程師幫您穩定好每一批產品,如果您有遇到什么需要幫助解決的,可以直接聯系下方的聯系號碼或加QQ/微信,由我們的銷售經理給您精準的報價以及產品介紹
〈烜芯微/XXW〉專業制造二極管,三極管,MOS管,橋堆等,20年,工廠直銷省20%,上萬家電路電器生產企業選用,專業的工程師幫您穩定好每一批產品,如果您有遇到什么需要幫助解決的,可以直接聯系下方的聯系號碼或加QQ/微信,由我們的銷售經理給您精準的報價以及產品介紹聯系號碼:18923864027(同微信)
QQ:709211280

