當我們的電路既可以由外部USB電源供電,也可以由鋰電池供電時,我們需要進行如下的邏輯設置:
外部電源供電時,斷掉鋰電池的供電;
斷開外部供電時,由鋰電池供電。
下面是作者在設計電路時所使用的電路:


電路說明
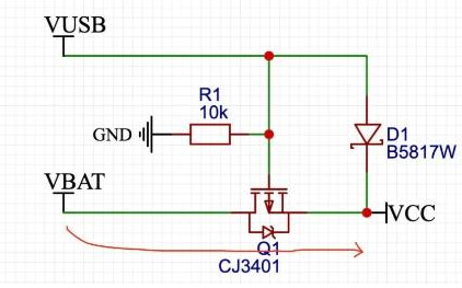
當VUSB是USB供電時,MOS管不導通,VCC等于VUSB減去二極管D1的壓減;當VUSB斷開時,MOS管導通,由VBAT供電,實現自動切換。
原理分析
這里以VUSB為5V USB供電,VBAT為4.2V鋰電池供電為例分析:
1、當VUSB為5V時,PMOS G端電壓為5V,PMOS不導通,電壓經過D1直接到VCC。


2、VUSB斷開之后,PMOS的G端電壓由R1下拉到GND,PMOS導通,VCC由VBAT供電。


到這里,有部分小伙伴不明白,這個電路為什么MOS管能導通,這里簡單描述一下,這個電路的巧妙之處正是應用了MOS管寄生二極管的存在,MOS管未導通之前,S端電壓變為VBAT-0.7V,這樣S端電壓肯定比G端電壓高,所以PMOS導通,導通之后,寄生二極管短路,不再起作用。
3、實際工作中,我們肯定希望在USB端通電的情況下能給電池充電,這里簡單加一個充電電路就可以了,這樣,整個電路既可以切斷鋰電池供電,還可以給鋰電池充電。此電路應用于量產電路,大家消化之后測試通過就可以直接用了。

〈烜芯微/XXW〉專業制造二極管,三極管,MOS管,橋堆等,20年,工廠直銷省20%,上萬家電路電器生產企業選用,專業的工程師幫您穩定好每一批產品,如果您有遇到什么需要幫助解決的,可以直接聯系下方的聯系號碼或加QQ/微信,由我們的銷售經理給您精準的報價以及產品介紹

〈烜芯微/XXW〉專業制造二極管,三極管,MOS管,橋堆等,20年,工廠直銷省20%,上萬家電路電器生產企業選用,專業的工程師幫您穩定好每一批產品,如果您有遇到什么需要幫助解決的,可以直接聯系下方的聯系號碼或加QQ/微信,由我們的銷售經理給您精準的報價以及產品介紹
聯系號碼:18923864027(同微信)
QQ:709211280

