電容基本上有四大作用,分別是:去耦功能、耦合(隔直通交)功能、濾波功能、儲能功能。今天我和大家主要分享去耦作用。
去耦電容


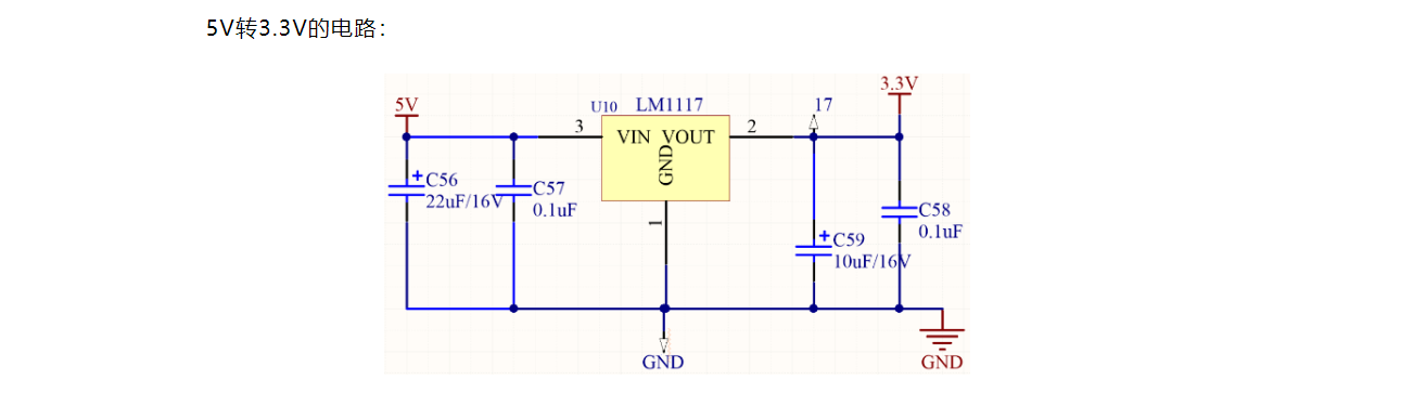
上圖是 STM32系列的一個 最小原理圖局部,這個MCU 需要5路 3.3V為其供電,它的 3.3V 一般是由 LDO(低壓差線性穩壓器)來供電的,例如 LM1117。


一般來說LDO(低壓差線性穩壓器)它是比DC-DC轉換器(比如TPS5430)能夠為芯片提供更加穩定的電壓,但是即便如此,對于高要求芯片來說,LDO提供過來的電源電壓的穩定性仍然存在不穩定性。因此我們為了解決這個問題,我們需要在芯片的供電引腳旁邊添加去耦電容。來解決問題,這個電容的作用它是吸收供電電源電壓中的高頻交流成分,將高頻交流成分引導到地線,進而使芯片能夠獲得更加穩定可靠的直流電壓。因而,去耦電容務必盡可能的靠近芯片的管腳位置放置。
為什么很多時候都要放一個 0.1uF ?
當學習電源的完整性的時候,我們很多時候用的電容模型,如下面所示:


當電源電壓頻率比較低的時候,我們知道電容在電路起到主要的濾波功能,但是隨著頻率逐漸的升高,這里面電感成分的作用越來越變得不可忽視,并且在某一特定頻率點后開始占據主導的地位。達到這個頻率點的時候,電容的濾波效果就會逐漸減弱。因而,在高頻率的時候,電容的濾波特性它不再是很單純的電容一種性質。實際電容的濾波曲線,如下圖所示。


通過上面這個圖可以看出,我們為了達到最好的濾波,肯定是希望處于最底端,那就是曲線的最低點,因為這樣能夠非常有效地濾除掉特定頻率段的干擾因素。但是,當頻率逐漸升高時,0.1uF的電容的濾波效果會越來越不如0.01uF的好。當繼續升高頻率的話,我們可能還需要選擇更加小的容值的電容來達到良好的濾波效果。
因此為了解決這個問題,我們看到好多原理圖都是采用多阻值電容并聯的這樣一種方式。通過并聯好幾個不同容值的電容,來擴展濾波器的頻率范圍大小,來更好的優化濾波效果。這樣的話,我們便可以在更大的頻率范圍內獲得更加好的一個濾波作用。
〈烜芯微/XXW〉專業制造二極管,三極管,MOS管,橋堆等,20年,工廠直銷省20%,上萬家電路電器生產企業選用,專業的工程師幫您穩定好每一批產品,如果您有遇到什么需要幫助解決的,可以直接聯系下方的聯系號碼或加QQ/微信,由我們的銷售經理給您精準的報價以及產品介紹
聯系號碼:18923864027(同微信)
QQ:709211280

