高串數鋰電池包被廣泛應用于電動工具、吸塵器、電動自行車、基站備用電源和儲能系統等。電池包在實際使用過程中,可能發生各種各樣的異常情況,如高溫環境、低溫環境、正負端短路等。由于鋰電池的特性,需要對其進行嚴格且精確的監控和保護。在眾多的保護項中,短路保護應該是最嚴酷,也是最容易導致板子和元器件損壞的。本文將根據實際調試經驗,詳細介紹高串數鋰電池包短路保護電路的設計及考慮因素。
1.概述
這里說的短路是指在電池包對外輸出的正端(PACK+)和負端(PACK-)直接短路。這會產生幾百安甚至上千安的短路電流。這么大的短路電流如果不在極短的時間內掐斷電流通路,可能會導致保護板,及其上面的電子元器件,甚至電芯本身損壞。最終造成冒煙、起火、爆炸等危險性事故。所以必須在很短的時間內把短路電流掐斷。實現這一功能的電路,叫短路保護電路。
2.短路保護介紹
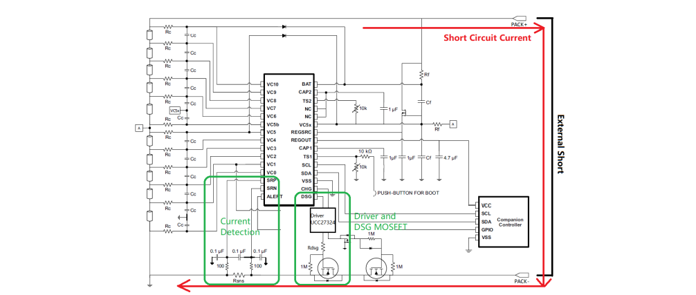
短路保護電路的功能是在檢測到電流超過設定的閾值,且持續超過設定的延遲時間,就會關斷放電 MOSFET,掐斷短路電流。通常短路保護電路包括圖 1 所示的電流檢測電路,驅動電路和 MOSFET。


當電池包的正端(PACK+)和負端(PACK-)在外部短路時,產生的短路電流的大小與串聯電芯的總電壓和整個環路的阻抗有關。整個環路的阻抗包括電芯自身的內阻,電流檢測電阻,MOSFET 導通阻抗,板上走線的寄生阻抗,外部短路阻抗等??傮w來說,整個環路的阻抗是比較小的,大概是幾十到幾百毫歐,所以短路電流非常大??蛇_幾百安甚至上千安。這就要求在幾十到幾百微秒內,把放電 MOSFET 關斷,從而把短路電流切斷。下面以圖 2 為例,介紹整個短路保護動作的過程??梢园驯Wo動作分為兩部分:一是從短路發生到 MOSFTE剛開始動作的階段,這段時間就是短路保護的延遲時間,可以通過參數配置來選擇和調整,這段時間一般是幾十到幾百微秒;二是從 MOSFET 開始動作到 MOSFET 完全關斷的階段,這段時間一般是幾十微秒。這段時間跟硬件電路設計有關,包括驅動電路的驅動能力,MOSGET 的寄生參數等有關。


3.短路保護電路的失效模式
短路保護電路的失效,通常是表現成 MOSFET 燒壞。失效模式包括過電壓燒壞 MOSFET 和過能量燒壞 MOSFET。下面將針對將針對這兩種失效模式進行詳細的介紹和分析。
3.1.過電壓燒壞 MOSFET 的失效模式
因為發生短路的時候,會產生很大的短路電流。而放電 MOSFET 從開始動作到完全關斷,時間非常短。這就會產生非常大的瞬態電壓尖峰。如果這個瞬態電壓尖峰超過了放電 MOSFET 的最大耐壓,就會導致放電MOSFET 的損壞。下面將會以圖 3 來詳細分析。
因為整個電池包各個部分都存在著寄生電感,包括:
(1),18650 電芯或者軟包聚合物電芯內部,都是通過卷繞的方式制成的。所以每節電芯都會存在寄生的電感。
(2),PCB 走線存在寄生電感。
(3),外部短路線路的寄生電感。
根據楞次定律,當放電 MOSFET 從開始動作到完全關斷,短路電流從最大值減小到 0 時,寄生電感產生的感應電動勢如圖 3 藍框所示。感應電動勢的大小可以有 V = L * (di/dt)來計算。其中 V 是感應電動勢,L 是寄生電感,di 是電流的變化,dt 是電流變化所持續的時間。所有寄生電感產生的感應電動勢疊加起來,最終在放電MOSFET 的漏極產生一個比電池電壓高很多的瞬態電壓尖峰,如圖 2 所示。


從 V = L * (di/dt)公式來看,如果要優化瞬態電壓尖峰,可以從 L,di 和 dt 入手。但對于寄生電感 L,沒有多少可優化的空間。對于電流的變化 di,是由短路電流來決定,也沒有太多的優化空間。因為這兩項都是由硬件(電芯特性,電路板)決定的。唯一可以優化的就是電流變化持續的時間 dt??梢赃m當減慢放電 MOSFET 的關斷速度,從而增大 dt,來降低感應電動勢 V。
下圖是以圖 3 電路為基礎,通過調整驅動電路上的 Rdsg 來優化瞬態電壓尖峰的測試結果。Ch2,綠色,PACK-端的電壓;Ch3,紫色,電流檢測電阻 Rsns 上的電壓;電流檢測電阻 Rsns=1mOhm。


通過增加 Rdsg,dt 從 16.8uS 增加到 45.6uS,瞬態電壓尖峰也從原來的 110V 降低到 65V。
基于上面的測試數據,我們還可以大致推算出總的寄生電感。下面公式中的 40V 是電池組靜態時的電壓。
(1),當 Rdsg=1k 時,L = (110V - 40V) *16.8uS /535V = 2.2uH。
(2),當 Rdsg=4.7k 時,L = (65V - 40V) *45.6uS /518V = 2.2uH。
3.2.過能量燒壞 MOSFET 的失效模式
前面已經討論,通過減小驅動能力,可以減慢 MOSFET 的關斷速度,即降低 di/dt,從而有效降低 MOSFET Vds的峰值電壓。但肯定也不是關斷速度越慢越好。這里涉及到 MOSFET 另一種失效模式:過能量燒壞 MOSFET的失效模式。
此處的過能量指的是放電 MOSFET 在關斷過程中的能量損耗,即在電流下降的同時,Vds(即 BATT-和 PACK-之間的電壓)在上升,所產生的交叉損耗。我們可以參考 MOSFET 規格書里的 EAS(Single Pulse AvalancheEnergy)。
根據圖 4 的電壓和電流波形,為了簡化計算,我們可以近似的認為電流的下降和電壓的上升是同時開始和同時停止的,電流的下降是線性的,電壓的上升也是線性的。所以電壓和電流波形可以簡化成圖 5。


以圖 4 的兩個圖為例,Rdsg=1k 時,E = 1/6 * 110V * 535A * 16.8uS = 165mJ。Rdsg=4.7k 時,E = 1/6 * 65V * 518A* 45.6uS = 256mJ??梢?,通過減小驅動能力,減慢 MOSFET 的關斷速度,會增加 MOSFET 關斷時的能量損耗。如果能量損耗超過了 EAS(Single Pulse Avalanche Energy),就會導致 MOSFET 損壞。
4.MOSFET 選型
針對短路保護對 MOSFET 選型的要求,首先要考慮 MOSFET 的耐壓。一般經驗值是電池包穩態最高電壓的兩倍,即有 100%的電壓余量。對 MOSFET 的電流,需要考慮短路時的電流不超過 MOSFET 規格書里的 AvalancheCurrent。如果短路電流非常大,需要考慮多個 MOSFET 并聯。
另外,對 MOSFET 的選型,還需要綜合考慮驅動電路的驅動能力,以及 MOSFET 的 Cgs 和 Cgd 的影響。因為驅動電路的驅動能力,Cgs 和 Cgd,直接決定關斷時間 Tsw。而且如果是 N 個 MOSFET 并聯,那等效總的 Cgs和 Cgd 也會增加 N 倍。
因為電芯和板子的等效環路的總阻抗,寄生的總電感等沒法預先準確得知,亦即短路電流的大小,過沖電壓的大小沒法預先準確得知,所以沒法在電路設計階段就完全確定驅動能力的大小。需要在保護板,電池包樣品做出來后,進行實際測試。在過電壓和過能量損壞模式之間做折中,最終確定驅動電路的驅動能力。
〈烜芯微/XXW〉專業制造二極管,三極管,MOS管,橋堆等,20年,工廠直銷省20%,上萬家電路電器生產企業選用,專業的工程師幫您穩定好每一批產品,如果您有遇到什么需要幫助解決的,可以直接聯系下方的聯系號碼或加QQ/微信,由我們的銷售經理給您精準的報價以及產品介紹
〈烜芯微/XXW〉專業制造二極管,三極管,MOS管,橋堆等,20年,工廠直銷省20%,上萬家電路電器生產企業選用,專業的工程師幫您穩定好每一批產品,如果您有遇到什么需要幫助解決的,可以直接聯系下方的聯系號碼或加QQ/微信,由我們的銷售經理給您精準的報價以及產品介紹
聯系號碼:18923864027(同微信)
QQ:709211280

