在額定工作電壓下最大可達68W的連續(xù)不失真平均功率,同樣具有比較完善的過壓過流過熱保護功能,最可貴的是它具有自動抗開關機時的電流沖擊的功能,使揚聲器能夠安全的工作。
1.Im3886功放作用

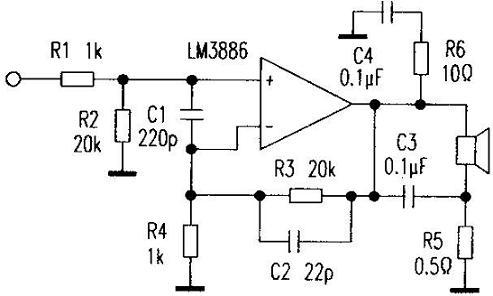
2.Im3886功放電路圖

3.Im3886功放工作原理
Im3886功放工作原理如下:

C1、C2為電源退耦電容,取值0.01uF--1uF之間,不同大小及品牌對聲音有點影響,一般取值104P,即0.1uF,然后隨便抓隨便裝,位置放得下即可。
C7、R1組成靜音電路,容量和電阻的值決定了靜音時間長短,電容可取10uF--100uF,電阻可取10K--100K,值越大則靜音時間越長,一般取圖中參數即可,對音質無影響,隨便抓隨便上,注意耐壓大于50V。
C8、R6組成所謂的“茹貝爾網絡”,配合輸出電感起穩(wěn)定電路的作用,C8一般取值0.01uF--0.22uF之間,R6一般取1--22歐之間,由電容的取值大小以及電阻的選用功率大小可看出電路的穩(wěn)定情況,一般用得越大則說明電路存在穩(wěn)定性問題的可能越大。本處選用104和1/4W 10歐,實測過不裝也沒問題,裝上為求心安,畢竟不怕一萬,只怕萬一。
RL為輸出電感和輸出電阻并聯組成,起隔離喇叭反向電動勢作用,電感及電阻取值會對聲音取向有小影響,此處用1.5mm漆包線繞15-20圈,成直徑6mm左右電感,中間穿一個10--22歐1W的電阻。
R2、R3兩個電阻決定了電路的閉環(huán)增益,即放大倍數,值為R2/R3+1,R2一般取33K--56K之間,R3一般取1K--3.3K之間,不同搭配對聲音影響比較大,本處選47K、3.3K,放大倍數約為15.5倍,如前級輸出電平較低,可適當減小R3的值或增大R2的值,放大倍數建議不要超過20倍。
C9為反饋電容,品牌以及容量對電路的聲音取向有相當大的影響,最好用音頻專用無極型的,一般取值在10uF--100uF之間,容量越大,則低頻下潛會越深,但高頻會相對變暗(不同電容會有不同表現,愿意折騰的就換這個電容玩了),反之表現就相反。本處取值47uF。
C4為補償電容,方波響應的上升沿過沖主要靠這個電容來調整,對高音影響相當的大,調整不到位則整套系統(tǒng)會產生不耐聽的感覺。本處取值18P時已經可以完美的消除過沖,實際安裝時在15P--22P之間取值。
C5為補償電容,對聲音的中高頻段影響比較大,取值范圍可在150P--330P之間,本處取值220P。
R4、R5組成3886的對地電阻,同時決定了電路的輸入阻抗,R4一般取1K,R5可相對靈活些,18K--33K皆可,看前邊輸出阻抗大小取值。
C6用于衰減信號中的超高頻成份,有利于增高電路的穩(wěn)定性,取值可在100P--470P之間,此處取值330P。
C10為輸入電容,品牌以及容量對電路的聲音取向有點影響,有條件的話以音頻專用無極型為佳,一般取值在2uF--10uF之間,此處取4.7uF。
關于濾波電容以及整流橋和變壓器最少4只50V2200uF電容,電容的腳距為10mm,直徑為22mm。推薦4只4700uF的,以安裝得下為前提,腳距不合適的話裝起來比較難看。整流二極管最少為4A,推薦用ON的6A車輪管。
壓器雙交流28V以內,如當地市電波動范圍比較大則適當減小為雙交流26V。功率100W/套最少,有150W--200W的話更佳,200W--250W就完美了,300W以上則有點浪費。
烜芯微專業(yè)制造二極管,三極管,MOS管,橋堆等20年,工廠直銷省20%,4000家電路電器生產企業(yè)選用,專業(yè)的工程師幫您穩(wěn)定好每一批產品,如果您有遇到什么需要幫助解決的,可以點擊右邊的工程師,或者點擊銷售經理給您精準的報價以及產品介紹
烜芯微專業(yè)制造二極管,三極管,MOS管,橋堆等20年,工廠直銷省20%,4000家電路電器生產企業(yè)選用,專業(yè)的工程師幫您穩(wěn)定好每一批產品,如果您有遇到什么需要幫助解決的,可以點擊右邊的工程師,或者點擊銷售經理給您精準的報價以及產品介紹

