我們在日常生活中碰到的各種各樣的電器,比如身邊最常見的數碼相機,手機,攝像機,打印機,等等這些電器都會用到可以控制的整流型電源電路,因此這種電路非常受歡迎,也是大家學習電路時首先就應該掌握的對象。下面展示一個工作中最常用的經典整流電路和大家一起分析它的工作細節原理。


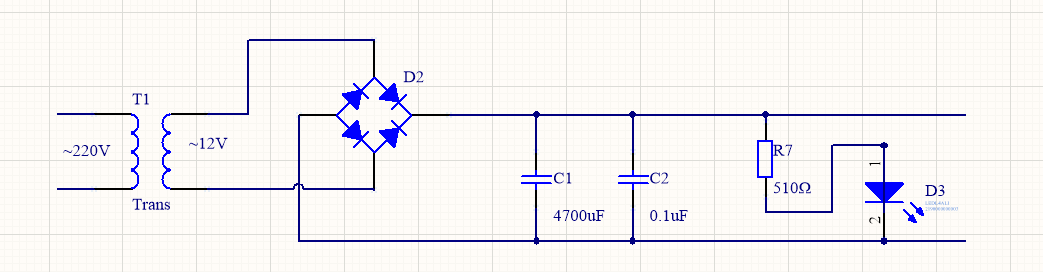
上圖中的可以控制的整流電源電路可以根據需求提供后級電器所需要的穩定電壓,電流。圖中這個整流電源電路根據參數可以看出它可以輸出一個12V,500mA的直流電。此圖將一個變壓器,橋式整流電路和一個電容濾波電路結合起來構成了經典穩定的整流電路。下面旺哥和大家一起分析此電路圖的工作原理。
首先我們入戶的交流220V市電接入到上圖左側,經過變壓器T1,此時交流的22V市電會被變壓器調整為交流12V,接下來進入橋式整流電路D2環節,此部分電路可將交流12V電轉換為12V直流電然后送出,接下來直流電經過電容C1和電容C2,電容C1在此處的作用是將經過整流后的直流電中的交流電再次過濾以得到更純凈的直流電。大電容C1上再并聯一個小電容C2的作用不言而喻是為了得到更好的直流電。經過以上幾步一個穩定的12V直流電已經得到。電路后端的發光二極管D3它的作用就是一個電源指示燈,可以直觀的顯示出此電路是否正常工作。電阻R7是發光二極管的限流電阻。
上圖的整流電源電路它的最大輸出電流取決于變壓器T1的功率以及整流二極管的規格。因此如果我們想輸出更大的電流,應該提高變壓器T1的功率還有整流二極管可以承載的最大整流電流值。如果我們想改變輸出電壓,那么更改變壓器T1的次級電壓就可以。
還需要考慮一點就是電阻R7的取值,確保發光二極管D3的工作電路在10mA左右。因為改變了輸出電壓,必然要改變此阻值,它是限流電阻,當電壓變大,發光二極管基本固定壓降2V,那么電阻R7承受的電壓就會增大,如果不及時調整阻值,流過電阻R7的電流就會增大,燒壞發光二極管。
〈烜芯微/XXW〉專業制造二極管,三極管,MOS管,橋堆等,20年,工廠直銷省20%,上萬家電路電器生產企業選用,專業的工程師幫您穩定好每一批產品,如果您有遇到什么需要幫助解決的,可以直接聯系下方的聯系號碼或加QQ/微信,由我們的銷售經理給您精準的報價以及產品介紹
〈烜芯微/XXW〉專業制造二極管,三極管,MOS管,橋堆等,20年,工廠直銷省20%,上萬家電路電器生產企業選用,專業的工程師幫您穩定好每一批產品,如果您有遇到什么需要幫助解決的,可以直接聯系下方的聯系號碼或加QQ/微信,由我們的銷售經理給您精準的報價以及產品介紹
聯系號碼:18923864027(同微信)
QQ:709211280

