在我們電子從業者日常工作中,電源電路的設計非常非常多,一個穩定可靠的電源電路對于整個電子電路的作用是至關重要的。
下面和大家一起分析一個工作中常用的帶有放大功能的高精度的串聯穩壓型電路,來使我們的電源電路輸出更加的穩定。


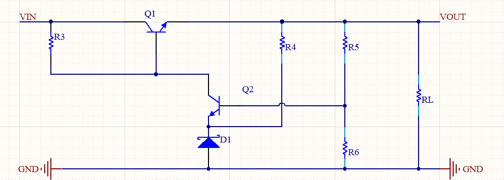
這個電路中三極管Q1是一個調整電壓的管子,它的基極是由三極管Q2的集電極進行控制;三極管Q2在這個電路中是作為比較放大的一個模塊;電阻R3是三極管Q2的集電極負載電阻;穩壓管D1和電阻R4兩個器件構成了基準電壓,電阻R5和電阻R6兩個利用分壓比構成了VOUT端的電壓采樣回路。
下面具體分析這個放大型高精度穩壓電路的工作原理。


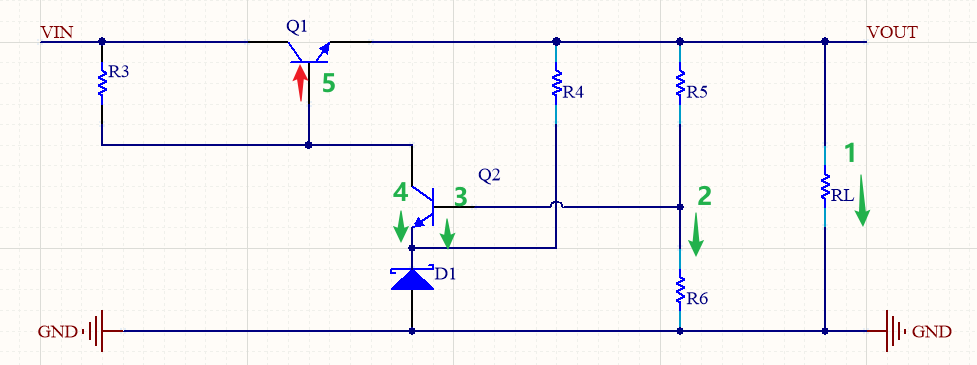
此圖表示為當VOUT的電壓增高的各個節點電壓變化狀態。具體如下:當1處的電壓增高,此時采樣電路2處的分壓會增大,進而放大器三極管Q2的基極也就是圖中3處的電壓增大,導致三極管Q2的集電極與發射極的電流4就會增大,當4增大以后,那么就會將三級管Q1的基極也就是圖中5處的電拉下來,因此三極管Q1發射極的電位也會被拉低,進而以抵消輸出端口VOUT的電壓變化。


這幅圖的情況和上圖的情況相反,表示為當VOUT處的電壓降低時此電路中各個節點的電壓變化情況。后面為具體分析:當VOUT也就是圖中1處的電壓下降時,2處的兩電阻之間的分壓會跟著降低,進而圖中3處也就是三極管Q2的基極電壓降低,導致三極管Q2的β值降低,放大倍數減小,接著三極管Q2的集電極與發射極之間的電流4減小,也有可能三極管Q2的發射極電壓很低不足打開穩壓管,此時三極管Q1的基極電壓就會動態升高,進而三極管Q1的發射極電壓就會被鉗位升高,以抵消端口VOUT處的電壓跳動。
〈烜芯微/XXW〉專業制造二極管,三極管,MOS管,橋堆等,20年,工廠直銷省20%,上萬家電路電器生產企業選用,專業的工程師幫您穩定好每一批產品,如果您有遇到什么需要幫助解決的,可以直接聯系下方的聯系號碼或加QQ/微信,由我們的銷售經理給您精準的報價以及產品介紹
〈烜芯微/XXW〉專業制造二極管,三極管,MOS管,橋堆等,20年,工廠直銷省20%,上萬家電路電器生產企業選用,專業的工程師幫您穩定好每一批產品,如果您有遇到什么需要幫助解決的,可以直接聯系下方的聯系號碼或加QQ/微信,由我們的銷售經理給您精準的報價以及產品介紹
聯系號碼:18923864027(同微信)
QQ:709211280

