MOS管作為一種關鍵的半導體器件,其正常關斷對于電路的穩定運行至關重要。然而,實際應用中MOS管可能出現無法完全關斷的情況,這一問題可能由多種因素引發,以下是詳細分析及相關解決方法。
一、MOS管關斷不全的原因
漏電流特性:MOSFET器件本身存在一定漏電流,即使處于關斷狀態,也會有微小電流流過。這微弱電流在特定條件下可能維持電路的微弱導通狀態,導致MOS管無法實現完全關斷。
負載影響:當后端負載的靜態功耗處于較低水平時,MOSFET的漏電流會在負載上產生一定電壓。該電壓可能使MOS管的源極-漏極之間維持一定程度的電位差,進而影響MOS管的徹底關斷,使電路無法按照預期實現完全截止。
柵極電容效應:MOS管的柵極與源極之間存在結電容。若驅動電流不足以使這一結電容實現快速充電或放電,將導致MOS管的開關速度減慢。在關斷過程中,這種延遲可能使MOS管無法及時、充分地關斷,影響電路的正常運行狀態。
柵極電壓問題:柵極電壓不足或不穩定是導致MOSFET無法完全關斷的常見原因之一。若柵極電壓未能達到或超過MOS管規格書中規定的關斷閾值電壓,MOS管將難以進入完全關斷狀態,從而持續導通或處于半導通狀態,影響電路功能。
驅動電路設計缺陷:不合理的驅動電路設計可能導致無法在短時間內將柵源電壓(Vgs)降低至關斷閾值以下。這將直接影響MOS管的關斷效果,使其無法按照預期實現關斷,進而影響整個電路的工作狀態和性能。
二、MOS管關斷不全的解決方法
驅動電壓檢查與優化:確保MOS管的柵極驅動電壓達到或超過其規格書規定的閾值電壓(VGS(th))。對于邏輯電平驅動的MOS管,需保證邏輯信號在關閉時能達到低電平標準,通常為0V或接近0V。若驅動電壓不足,應及時調整驅動電路或更換合適的驅動電源,以確保MOS管能夠獲得足夠的柵極電壓,實現可靠關斷。
柵極電阻調整:柵極電阻的大小對MOS管的開關速度有顯著影響。過大的柵極電阻會使MOS管關閉速度變慢,甚至無法完全關閉。根據實際電路需求和MOS管參數,適當減小柵極電阻的阻值,有助于改善MOS管的關斷性能,加快關斷速度,確保MOS管能夠及時、充分地關斷。
增加負載電阻:在MOS管的輸出端接入合適的負載電阻,可以確保在關斷時形成有效的分壓效果。這樣可以使測量到的輸出電壓更接近關斷狀態應有的電平,從而提高電路的關斷可靠性。選擇合適的負載電阻阻值,需綜合考慮電路的工作狀態、MOS管參數以及負載的要求等因素。
溫度監測與控制:MOS管的性能受溫度影響較大,高溫環境可能降低其閾值電壓,使其更難關斷。因此,要確保MOS管工作在規定的溫度范圍內。在必要時,可采用散熱片、風扇等散熱措施,對MOS管進行有效散熱,降低其工作溫度,以改善其關斷性能,保證電路的穩定運行。
漏源電壓檢查:定期檢查并確保漏源電壓(VDS)不超過MOS管的額定電壓。過高的漏源電壓可能導致MOS管損壞或性能顯著下降,影響其關斷能力。在電路設計和實際應用中,要合理設置電源電壓和電路參數,避免MOS管承受過高的漏源電壓。
負偏置電壓應用:對于某些特殊類型的MOS管,如耗盡型MOS管,可能需要在柵極上施加負偏置電壓,才能確保其完全關閉。在具體應用中,應仔細查閱MOS管的規格書,了解其是否需要負偏置電壓以及合適的電壓范圍,以實現可靠的關斷控制。
外部電路檢查:有時MOS管關斷問題并非由MOS管本身引起,而是外部電路(如電源、負載等)存在故障或異常。因此,要對整個外部電路進行全面檢查,確保各部分電路正常工作,為MOS管提供良好的工作環境,保證其正常關斷。
提升驅動能力:若驅動能力不足,可能導致MOS管無法獲得足夠的柵極驅動信號,從而無法完全關閉。在這種情況下,可以考慮使用更高驅動能力的驅動電路或驅動器,以增強柵極驅動信號的強度和穩定性,確保MOS管能夠及時、可靠地關斷。
采用隔離驅動:在高噪聲環境下,柵極驅動信號容易受到干擾,影響MOS管的關斷效果。采用隔離驅動電路,可以有效隔離外界干擾,確保柵極驅動信號的純凈和穩定,從而改善MOS管的關閉性能,提高電路的抗干擾能力和可靠性。
優化PCB布局與走線:不良的PCB布局和走線可能導致柵極驅動信號受到干擾或衰減,影響MOS管的關閉性能。因此,要對PCB布局和走線進行優化設計,合理安排元件布局,縮短關鍵信號線的長度,增加必要的屏蔽措施等,以減少信號干擾和衰減,保證柵極驅動信號的完整性和穩定性,進而確保MOS管的正常關斷。
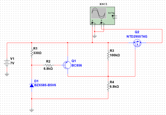
三、電源過壓保護電路中的PMOS關斷問題案例


在如下的電源過壓保護電路中,使用三極管和MOS管搭建電路,按理當輸入電壓大于6.3V時,Q2應該關斷。但在實際測試中,通過示波器觀察到輸出卻有7V,PMOS無法正常關斷。
[電源過壓保護電路圖]
經過深入分析發現,MOS管屬于半導體電子開關,并非機械式開關,無法實現電氣隔離效果。其導通電阻與Vgs的大小密切相關,Vgs越大(絕對值),導通電阻越小。當輸出端接有負載時,MOS管關斷時具有的電阻與負載電阻形成分壓,從而使輸出電壓表現為關斷狀態。而當未接負載電阻時,輸出端近乎開路,測量到的電壓接近輸入電壓,導致看似未關斷的假象。進一步單獨測量發現,當Vgs=0時,Rds兩端的阻抗高達6GΩ。


這一案例充分說明,在實際應用中,MOS管的關斷效果不僅受其自身參數和驅動條件影響,還與外部電路負載情況密切相關。在設計和調試相關電路時,必須綜合考慮這些因素,確保MOS管能夠正常關斷,實現電路的預期功能。
〈烜芯微/XXW〉專業制造二極管,三極管,MOS管,橋堆等,20年,工廠直銷省20%,上萬家電路電器生產企業選用,專業的工程師幫您穩定好每一批產品,如果您有遇到什么需要幫助解決的,可以直接聯系下方的聯系號碼或加QQ/微信,由我們的銷售經理給您精準的報價以及產品介紹
聯系號碼:18923864027(同微信)
QQ:709211280

