一、無線電通信基礎
無線電通信是一種借助電磁波實現信息傳輸的先進技術。在無線電通信中,通常采用調頻或調幅技術,將待傳輸的信息轉化為電信號,隨后通過天線進行信號的發射與接收,完成信息的傳遞。
二、無線電發射與接收原理
調制編碼 :在發射端,首先要對傳輸信號進行調制,使其轉換為適于空間傳播的電磁波信號。調制方式主要分為模擬調制和數字調制。模擬調制通過調幅、調頻或調相等手段將模擬信號加載至載波信號之上;數字調制則將數字信號轉化為離散的二進制碼,通過改變載波的特性來傳輸信息。
信號放大 :調制后的信號經放大器放大,以此增強信號強度,確保其能有效傳播至目標區域。
信號發射 :放大后的信號經天線發射至空中。天線將電磁波信號轉換為自由空間中的電磁場并輻射出去,實現信號的遠距離傳輸。
信號接收 :接收端的天線捕獲發射端發送的電磁波信號,并將其轉換回電信號。
解調還原 :接收端對信號進行解調,提取出原始信息,恢復成模擬或數字信號。解調方式與調制方式相對應,依據調制信息進行精準還原。
三、無線電發射與接收電路實例
以某無線電遙控系統為例。其發射頭是一種微型發射機,發射頻率為 315MHz,在 12V 電源供電時,遙控距離可達 100 米,工作電流僅為 4mA。配套的接收頭類似于電視機高頻頭,典型工作電壓為 6V,守候工作電流為 2mA,接收頻率同樣為 315MHz。利用這套裝置,可便捷地制作出各種無線電遙控設備,具有體積小、傳輸距離遠、功耗低、抗干擾能力強等顯著優點,可有效替代傳統的紅外線、超聲波發射及接收裝置。
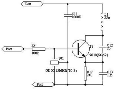
(一)發射電路


發射電路以三極管 V1 及外圍元件 C1、C2、L1、L2 等為核心,構建出頻率為 315MHz 的超高頻發射電路,通過環形天線 L2 向外發射信號。天線 L2 采用鍍銀線或直徑 1.5mm 的漆包線制作,尺寸為長 24mm、高 9mm。三極管 V1 推薦選用高頻發射管 BE414 或 2SC3355。
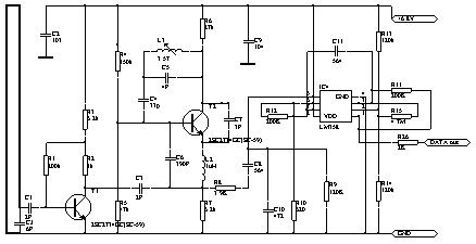
(二)接收電路


接收電路主要由 V1、IC 等元件構成。其中,V1 與 C7、C9、L2 等組成超高頻接收電路,微調 C9 可改變接收頻率,使其精準對準 315MHz 發射頻率。當信號經天線 L2 接收后,先由 V1 調諧放大出低頻成分,再經 V2 前置放大,隨后送入 IC LM358 進一步放大整形,最終從 LM358 第 7 腳輸出。該印刷電路板的實際尺寸為 31mm×23mm,天線尺寸為長 27mm、高 9mm。OUT 為信號輸出端,三極管 V1 推薦選用 BE415 或 2SC3355,電容 C9 應選用小型可調電容,IC 則選用 LM358。
在發射及接收電路設計中,為縮小體積,所有電阻均選用 1/8W 或 1/16W 的金屬膜電阻;電解電容采用超小型電容,其他電容則全部選用高頻陶瓷電容。焊接時,元件引腳應盡量剪短并緊貼電路板,電路板材料需選用適用于高頻電路的材質。
四、無線充電傳輸電路
(一)無線充電傳輸電路圖


某無線充電發射電路包括一個大功率 MOS 管,將其在洞洞板上進行焊接,接通 5V 電源后,電路開始震蕩工作。
(二)接收電路


接收電路相對簡單,主要包含接收線圈、全橋整流電路、濾波電容以及穩壓輸出電路等。該電路在接收端未使用諧振電容。經穩壓后的輸出可直接用于手機充電。
〈烜芯微/XXW〉專業制造二極管,三極管,MOS管,橋堆等,20年,工廠直銷省20%,上萬家電路電器生產企業選用,專業的工程師幫您穩定好每一批產品,如果您有遇到什么需要幫助解決的,可以直接聯系下方的聯系號碼或加QQ/微信,由我們的銷售經理給您精準的報價以及產品介紹
聯系號碼:18923864027(同微信)
QQ:709211280

