
傳真:
18923864027
QQ:
709211280
地址:
深圳市福田區振中路84號愛華科研樓7層
二極管從原理到廠家避坑全解析二極管作為最基礎的半導體元器件,其性能直接影響電子設備的穩定性和壽命。面對市面上種類繁多的二極管型號和
充電器領域應用的中高壓MOS管一、智能充電技術現代充電器采用高頻電源技術與智能動態調整充電算法,通過微處理器精確控制充電過程。其核心
UPS不間斷電源電路使用的MOSFET介紹中高壓MOSFET作為核心功率器件,在電力電子領域發揮著關鍵作用。這類器件具備出色的高壓耐受特性和大功
運算放大器電源電壓抑制比(PSRR)參數和電路設計介紹在模擬電路設計的精密領域中,運算放大器(Op-Amp)的電源電壓抑制比(PSRR)堪稱沉默的
變頻電機原理,變頻電機與工頻電機的區別介紹變頻電機,作為一種能夠借助調節電源頻率來精準掌控電機轉速的先進電動機類型,正逐漸在眾多領
三極管常見的開關電路應用介紹在電子工程領域,晶體管開關的應用極為廣泛,其中驅動指示燈是最常見的應用場景之一。通過指示燈的亮滅,可直
三極管柵極放大與接觸電位介紹為了顯著提升電子管的放大系數,傳統的三極管基礎上進行了創新性改進,于陽極與控制柵極之間增設一個特殊柵極
三極管特性與使用維護介紹左三極管展現出低內阻與疏松柵極繞組的特點。當其以二極管形式連接時,內阻依舊保持在較低水平,且柵流較小,工作
三極管電路分析的四個步驟介紹半導體三極管,亦稱雙極型晶體管,是一種能夠控制電流的半導體器件。它不僅可以將微弱信號放大為幅度較大的電
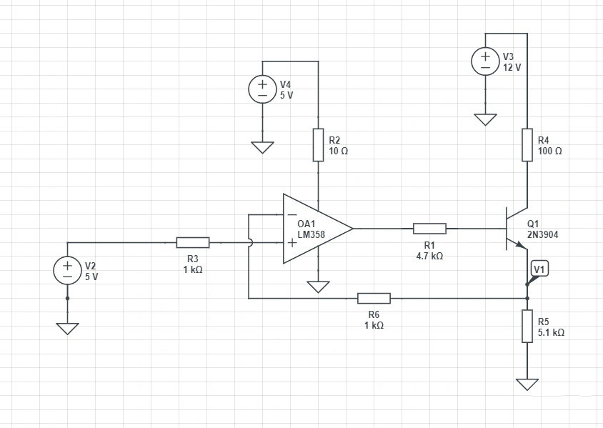
op amp加npn三極管組成的恒流源電路的優缺點介紹一、運放與三極管恒流源電路設計該電路通過改變電阻 R5 的阻值,能夠精確限制流過 R4(
為什么三極管在基極下拉一個電阻在電子技術領域,晶體三極管作為一種關鍵的半導體器件,被廣泛應用于信號放大和電子開關等場景。本文將深入
整流二極管,穩壓二極管與開關二極管的區分介紹在深入探討整流二極管、穩壓二極管和開關二極管的區分之前,我們首先要了解二極管及其基本特